FIDEST
Das Projekt „Intelligentes Design von sicheren, verteilten Anwendungen auf Basis dezentraler Sicherheitstechnologien“ erforscht eine Entwicklungsumgebung, welche einen sicheren Datentransfer in Netzwerken ermöglicht.

Im Projekt FIDEST wird ein Framework zum intelligenten Design sicherer verteilter Anwendungen entwickelt. Grundidee ist, dass der nicht zwingend sachkundige Nutzer seinen Anwendungsfall mit einem intuitiven Editor modelliert und sich das entwickelte Framework automatisch generiert. Das Framework soll hierbei bereits die Anforderungen eines optimal lauffähigen, zur Verteilung bereites Codegerüsts auf der Basis dezentraler Sicherheitstechnologien (Blockchain, Smart Contracts aber auch 2-Faktor-Authentifizierung) erfüllen.
FIDEST bietet keine Insellösung für ein bestimmtes Teilproblem und ist unabhängig von Cloud-Providern oder Softwareherstellern. Vielmehr unterstützt es den Anwendungsentwickler umfassend in allen IT-Sicherheitsfragen von der Konzeption über die Entwicklung seiner Anwendung bis hin zur Simulation von Angriffs- oder Skalierungsszenarien, stets unter Berücksichtigung von Performanzbedingungen und Implementierungskosten.
Bei der Umsetzung des Verbundforschungsvorhabens FIDEST erfolgt die Entwicklungsleistung Hand in Hand zwischen der Hochschule Reutlingen und dem Unternehmenspartner bbg bitbase group GmbH – im Sinne einer anwendungsorientierten Forschung. Durch den engen Austausch von Wissen und der für das Projekt relevanten Schlüsseltechnologien erfolgt ein bidirektionaler Transfer, von dem beide Seiten profitieren. Für das Unternehmen bedeuten die Forschungsergebnisse eine Stärkung der Innovationskraft, erweiterte Kompetenzen aber auch wertvolle Wettbewerbsvorteile und der Zugang zu ganz neuen Märkten. Die Hochschule Reutlingen stärkt die Forschung und stellt durch die Unternehmenskooperation eine praxisbezogene und aktuelle Lehre sicher.
„Die perfekte Software auf Knopfdruck – das ist noch Zukunftsmusik“, sagt José Enrique Gómez Asbeck, Managing Director bei bitbase. Den Feinschliff übernehmen weiterhin die Programmierer. Aber FIDEST helfe, eine gemeinsame Sprache zwischen Kunde und Entwickler zu finden und Prototypen schneller zu entwickeln. Statt mehrere Wochen zu warten, kann der Kunde schon nach wenigen Stunden einen Eindruck von der Benutzeroberfläche bekommen, zum Teil sogar schon klickbar. „Es geht aber nicht darum, Personal einzusparen“, betont Gómez. Die Programmierer bei bitbase sollen vielmehr von stupider Coding-Arbeit entlastet werden. Von der Zeitersparnis profitieren alle: Die Software enthält weniger Fehler und hat eine bessere Benutzerfreundlichkeit.
FIDEST errechnet mit Methoden der Künstlichen Intelligenz einen Sicherheitsscore und erzeugt automatisch den Code für die erforderliche Sicherheitstechnologie wie Blockchain oder 2-Faktor-Authentifizierung.
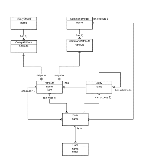
Die Hochschule Reutlingen entwickelt gemeinsam mit der bbg bitbase group GmbH Modelle und Modelltransformationen, die FIDEST eine automatische Übersetzung der Nutzeranforderungen in technische Architekturmodelle ermöglicht. Das beginnt beim Entwurf und der Implementierung des Metamodells für die Nutzeranforderungen, das dem FIDEST-Nutzer eine möglichst intuitive Modellierung seines Anwendungsszenarios bietet. Besonders hervorzuheben sind neuartige Modellelemente wie Vertrauensbeziehungen, die erstmals formal modelliert und mit Methoden der Data Science quantifiziert werden. Darüber hinaus kann im Metamodell für technische Architekturen erstmals ein ganzheitliches Modell entwickelt werden, das neue Sicherheitskonzepte wie verteilte, manipulationssichere Datenbanken einbezieht.
Der Fokus bei dem zu entwickelnden generischen Modell liegt auf dem Bereich der Künstlichen Intelligenz (KI) und dessen Teilgebiet Maschinelles Lernen (ML). Beim ML lernt das System anhand von Trainingsbeispielen und wendet es anschließend auf neue Problemstellungen an. Innerhalb des Maschinellen Lernens zeigen sich Künstliche neuronale Netze (KNN) sehr effizient bei der Informationsverarbeitung. Bei FIDEST wird die KI in mehreren gegensätzlichen Modellen zur Optimierung der Software angewandt. Diese KI-Modelle treten dabei gegeneinander an. Dieses Vorgehen wird aktuell in Simulationen menschlicher Sportarten genutzt. Beispielsweise können auf diese Weise im Fußball zwei gegnerische Mannschaften antreten. Dieses Vorgehen lässt sich auf das zu entwickelnde Metamodell bei FIDEST übertragen. Durch die Schaffung mehrerer KI-Modelle können, durch maschinelles Lernen, die Datenflüsse innerhalb des generischen Modells durch das konkurrierende Vorgehen optimiert werden. Zeitgleich werden Sicherheitsaspekte stetig durch das Vorgehen von den Modellen gegeneinander in Frage gestellt.
Die KNN werden darauf trainiert, Sicherheitslücken zu erkennen und in diese einzudringen. Ziel der konkurrierenden KNN ist es, den Hash zu knacken und eigene Blockchains zu erzeugen, Daten einzusehen und diese zu ändern. Entsprechend entwickelt sich das generische Modell von FIDEST stetig weiter und wird dadurch immer sicherer. Dadurch entsteht mit FIDEST ein Metamodell, welches unabhängig von Cloud-Providern und Softwareherstellern die einfache Formulierung von Datenflüssen und Sicherheitsanforderungen für unterschiedlichste Anwendungen ermöglicht. Das zu entwickelnde generische Modell ist dabei aufgebaut wie eine Art semantischer Graph, der Komponenten enthält, um Sicherheits-Szenarien zu vergleichen und zu bewerten. Entsprechend bekommt der Anwender eine Empfehlung, welche Sicherheitsaspekte zu berücksichtigen sind.
Entwickelt werden zudem aktive Graphtransformations- und Analyseverfahren für die Übersetzung der Modelle ineinander und Anleitung des Nutzers durch automatisch abgeleitete Vorschläge.
Das Reutlinger Unternehmen bbg bitbase group GmbH ist als Kooperationspartner im Verbundforschungsvorhaben involviert. Für die bbg bitbase group stehen Nutzerinnovationen ganz vorne, d.h. insbesondere Innovationen, die eine große Masse an Softwarekonsumenten direkt betreffen stehen im Fokus. Das Unternehmen sieht die Beteiligung an der Entwicklungsleistung als Einstieg in ein neues Technologiegebiet. Daten werden als die Rohstoffe der Zukunft gesehen und haben damit einen enormen Wert innerhalb von Unternehmen. Dennoch ist es insbesondere KMU, häufig aufgrund der Kosten aber auch des fehlenden Know-How, unmöglich die erforderlichen Sicherheitsanforderungen zum Schutz von sensiblen Unternehmensdaten sicherzustellen. Mit der Entwicklung eines Frameworks zum intelligenten Design, von sicheren, verteilten Anwendungen auf Basis dezentraler Sicherheitstechnologien möchte das Unternehmen ihren Kunden eine Antwort auf die zunehmenden Bedrohungen durch Hackerangriffe geben. Das Unternehmen bbg bitbase group weitet mit dem Projekt FIDEST seine technologische Expertise vom ursprünglichen ERP-Anbieter aus zu einem Anbieter, der auf IT-Sicherheit spezialisierter Modellierungsumgebungen für breiteste Webanwendungen zur Verfügung stellt. Durch nutzungsabhängige Geschäftsmodelle, wie beispielsweise „Preis je Token“, soll die Entwicklung einer breiten branchenunabhängigen Masse zugänglich gemacht werden. Als erster Zielmarkt wird die entwickelte FIDEST-Umgebung weiteren Softwareentwicklungshäusern oder Entwicklungsabteilungen großer Unternehmen angeboten. Dies hat den Vorteil, dass eine breite Abdeckung sowohl hinsichtlich der Branchen als auch der Größenklassen der Softwaresysteme und der Verteilung von FIDEST erzielt werden kann. Zudem steht im vertriebsstrategischen Fokus, das FIDEST-System möglichst stark zu verbreiten, um perspektivisch einen „Markt-Standard“ zu erzeugen. Das Unternehmen bbg bitbase group stärkt mit der Beteiligung an der Entwicklung seine Innovationskraft und sichert sich zukünftig damit wertvolle Wettbewerbsvorteile am Markt.
Das Projekt wird über das Zentrale Innovationsprogramm Mittelstand (ZIM) des Bundesministeriums für Wirtschaft und Energie gefördert.

Beiträge zum Projekt "FIDEST"
Innovationstage
Sichere Software entwickeln
ZUM ARTIKEL
Exzellenter Technologietransfer Neckar-Alb 2021
ZUM ARTIKEL
bitbase group
Framework zum intelligenten Design von dezentralen Sicherheitstechnologien
ZUM ARTIKEL
Innoport Reutlingen
Auszeichnung für bbg Forschungspartner zum Exzellenten Technologietransfer Neckar-Alb
ZUM ARTIKEL






